一键部署服务器集群

网站访问慢?网站502?服务器负载100%?当前架构不知如何快速扩充?

宝塔开发团队可以提供按您需求的定制方案,我们很期待能和您进一步的沟通。

宝塔开发团队为您提供一站式集群架构服务 微信咨询

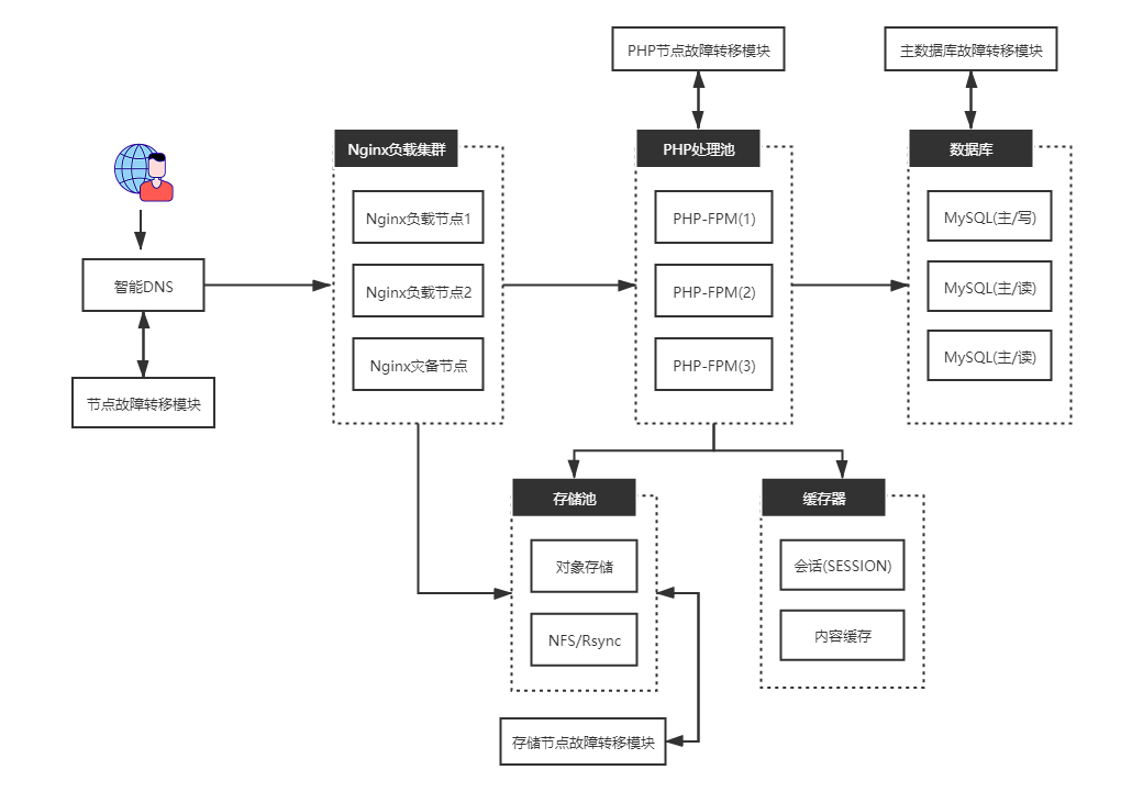
宝塔高性能集群架构图

宝塔高性能集群架构图

宝塔开发团队为您提供一站式集群架构服务, 微信咨询

宝塔集群架构VS自建架构

宝塔集群架构 自建集群架构
节点扩容 一键扩容,无需停止服务 手动扩容,需要停止部分服务
故障转移 监测到节点故障,自动将该节点移出集群,终端用户无感知 需人为通报故障,人工进行故障转移,终端用户感知明显,甚至长时间无法访问
节点调度 监测到节点负载过高,自动减少请求分配 短时间内难以发现负载异常节点,无法进行精准调度,可能导致集群大面积故障
高可用 99.99%可用度 靠天吃饭
服务保障 宝塔开发团队为您提供一站式集群架构服务 需要专门组建团队,维护成本高

宝塔服务优势

专业运维开发

宝塔团队拥有10多年服务器运维行业从业经验,购买宝塔软件即可解决运维问题。

即买即用

开箱即用,快速部署线上运行环境。所见即所得的交互方式,方便、简洁、高效。

稳定安全

宝塔拥有20多人开发团队,针对相关行业深入优化,提供从硬件到服务的一站式解决方案。

维护成本低

宝塔负载架构支持弹性扩容,一个开发技术即可兼顾管理。无需再投入大量人力物力。

适合哪些行业

电商平台

企业门户

游戏行业

金融行业

政府单位

宝塔开发团队为您提供高性能负载解决方案

添加客服微信

客服微信二维码
工作时间:9:10-18:00